收起左侧

arm飞牛os

13
回复
2182
查看
[ 复制链接 ]

2

主题

10

回帖

0

牛值

江湖小虾

2026-1-11 12:42:16 显示全部楼层 阅读模式

建议适配32位s805,玩客云设备

收藏
送赞
分享

0

主题

1

回帖

0

牛值

江湖小虾

2026-1-12 20:23:01 显示全部楼层
建议适配猫盘
j建议所有32位都适配,就非常牛了  详情 回复
2026-1-15 21:24

3

主题

10

回帖

0

牛值

江湖小虾

2026-1-13 21:23:14 显示全部楼层
没有配头,卡爆你。。还是openwrt适合它
飞牛界面和外网穿透,简单存带你东西,其他需求较少,arm占用3g左右,  详情 回复
2026-1-15 21:23

0

主题

1

回帖

0

牛值

江湖小虾

2026-1-15 09:04:01 显示全部楼层

这是遇到贩子了么?准备炒一炒?lol 。。多几十块钱买个性能更好的不好么

卖了几十台,留了2台玩玩  详情 回复
2026-1-15 21:21

1

主题

34

回帖

0

牛值

江湖小虾

2026-1-15 10:18:07 显示全部楼层
ARM32位就别想了,那个系统全部都要重新设计.
希望官方列入计划  详情 回复
2026-1-15 21:20

4

主题

97

回帖

0

牛值

初出茅庐

2026-1-15 11:31:14 显示全部楼层

看网上开源的大多都是arm64的

确实是,要是官方出了32位就腻害了  详情 回复
2026-1-15 21:19

2

主题

10

回帖

0

牛值

江湖小虾

2026-1-15 21:19:47 楼主 显示全部楼层
WT_0213 发表于 2026-1-15 11:31
看网上开源的大多都是arm64的

确实是,要是官方出了32位就腻害了

2

主题

10

回帖

0

牛值

江湖小虾

2026-1-15 21:20:23 楼主 显示全部楼层
萌果菓 发表于 2026-1-15 10:18
ARM32位就别想了,那个系统全部都要重新设计.

希望官方列入计划

2

主题

10

回帖

0

牛值

江湖小虾

2026-1-15 21:21:07 楼主 显示全部楼层
houjinxun 发表于 2026-1-15 09:04
这是遇到贩子了么?准备炒一炒? 。。多几十块钱买个性能更好的不好么

卖了几十台,留了2台玩玩

2

主题

10

回帖

0

牛值

江湖小虾

2026-1-15 21:23:05 楼主 显示全部楼层
operale 发表于 2026-1-13 21:23
没有配头,卡爆你。。还是openwrt适合它

飞牛界面和外网穿透,简单存带你东西,其他需求较少,arm占用3g左右,

2

主题

10

回帖

0

牛值

江湖小虾

2026-1-15 21:24:19 楼主 显示全部楼层

j建议所有32位都适配,就非常牛了

0

主题

21

回帖

0

牛值

系统先锋体验团🛩️

2026-1-19 09:40:55 显示全部楼层

非常建议适配下玩客云设备,这设备市场上太多了,支持后能增加好几倍的用户

0

主题

21

回帖

0

牛值

系统先锋体验团🛩️

2026-1-19 09:42:29 显示全部楼层

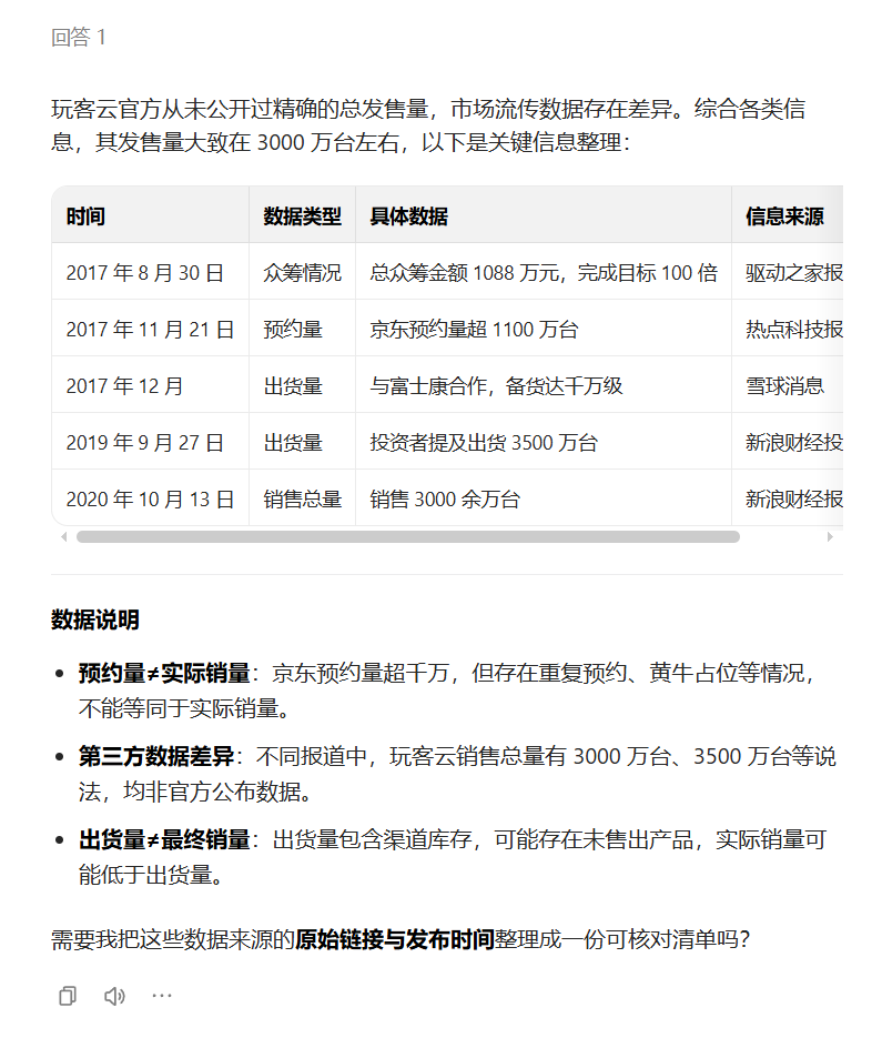
image.png

本帖子中包含更多资源

您需要 登录 才可以下载或查看,没有账号?立即注册

x
而N1盒子和某RK3566等设备,发售量加起来不过是玩客云的十分之一,而且某RK3566 T 和N1有更多的选择,玩客云要是支持飞牛了,基本都会刷飞牛系统,市场的其他适配Nas系统都太不好用了  详情 回复
2026-1-19 09:49

0

主题

21

回帖

0

牛值

系统先锋体验团🛩️

2026-1-19 09:49:28 显示全部楼层

而N1盒子和某RK3566等设备,发售量加起来不过是玩客云的十分之一,而且某RK3566 T 和N1有更多的选择,玩客云要是支持飞牛了,基本都会刷飞牛系统,市场的其他适配Nas系统都太不好用了
您需要登录后才可以回帖 登录 | 立即注册

本版积分规则