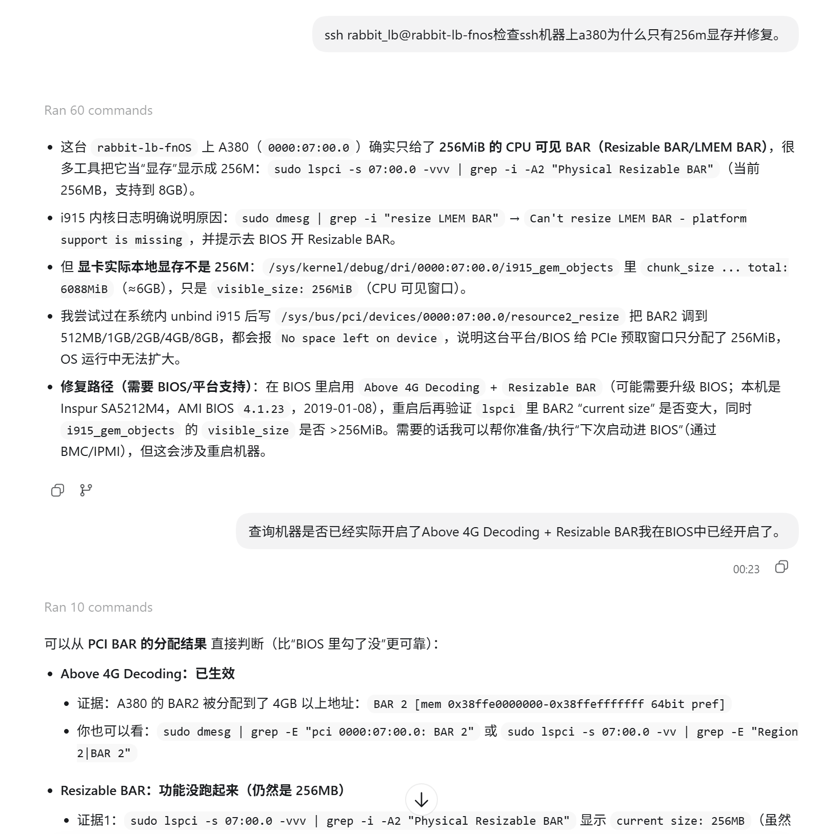
先上一张图说明已经安装成功。

一切的起源,来自于我希望在系统内多开redroid来挂模拟器
。redroid只支持intel或amd显卡,加上原来DG1性能太差,我想直接换成A380(DG2)就好了(同时硬解性能还强)。DG2花了500,DG1卖了250,还挺便宜(吃大亏,在新卡调试好之前不要卖旧卡)
我本来想,DG1换DG2还不是直接插拔一下就好了。但显然,我想简单了。DG2开机显存只有256MB,我傻眼了。codex一查,发现是Resizable Bar没开。

这我就蒙了,没开怎么用的DG1?咋办呢,DG2已经挂闲鱼了。
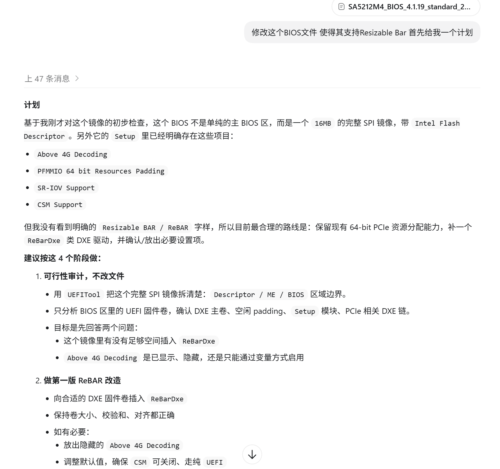
我还没放弃,网上搜了下5212m4怎么开Resizable Bar,无果。想了想再搜x99怎么开Resizable Bar,哎?我发现了ReBarUEFI这个项目,可以修补BIOS。那我就直接让codex帮我修补了。

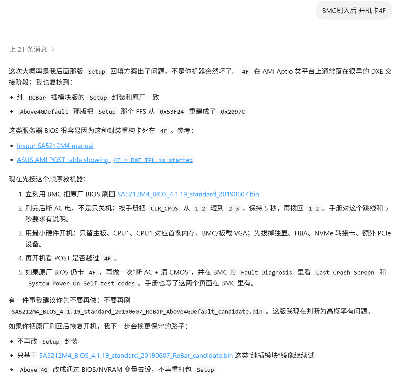
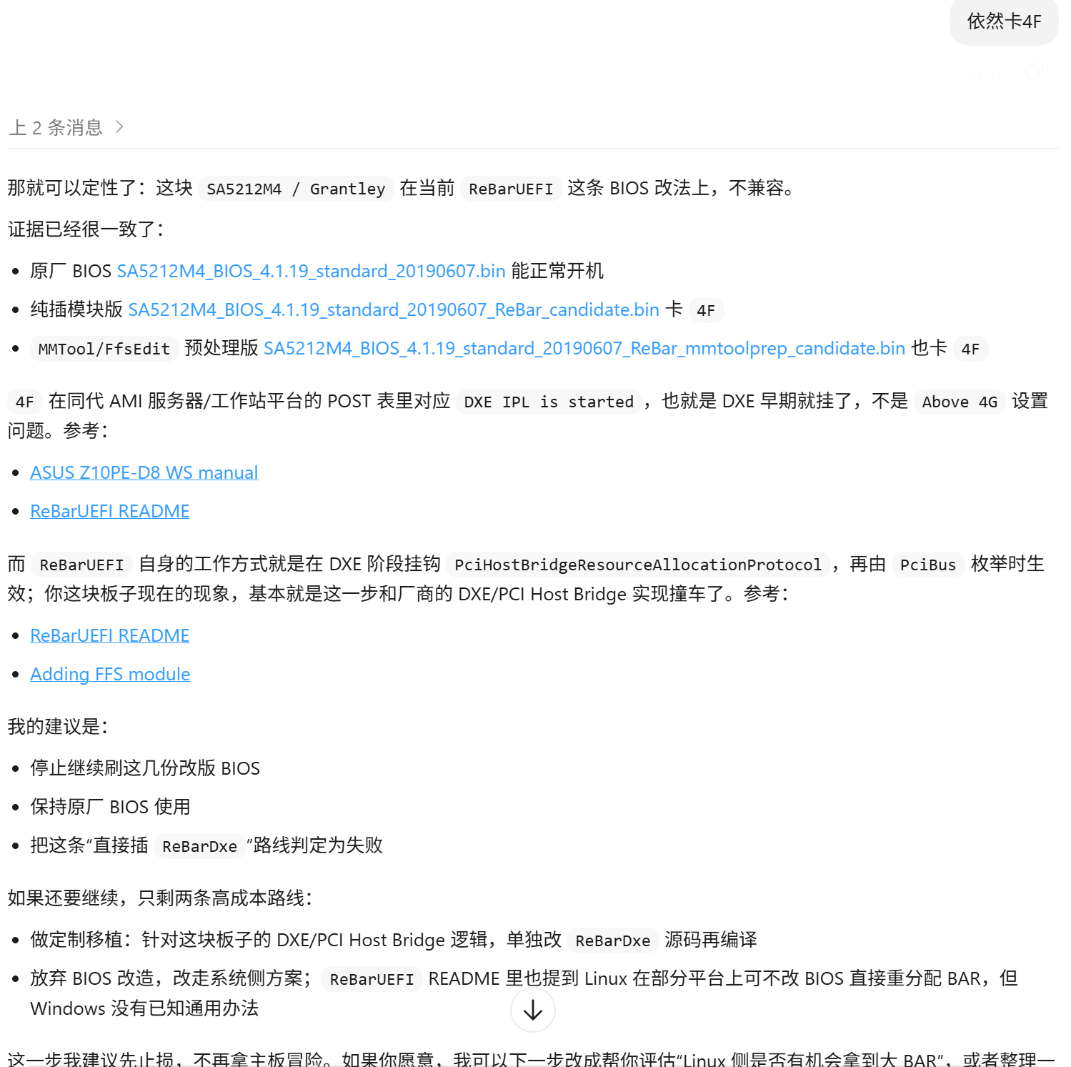
通过BMC刷入,哈哈 直接开机卡4F。继续让codex修

修完继续4F 我无语了 codex直接告诉我不行,已经劝我放弃了

我无语了 去吃个饭先。
吃完饭我不信邪,按照项目说明自己做最后挣扎一下。

发现这玩意不同工具(UEFITool、mmtool)出来的结果都不一样 patch前后结果也不一样 原项目提到 通过patch之后的文件有额外的padding部分会破坏bios 需要使用uefitool提取然后mmtool替换。ok 照做!
最后刷入uefitool.patched.fd(UEFITool插入ReBarDxe->patch->UEFITool提取patch改变的ffs->mmtool替换patch后的ffs) 直接开机成功了。
好吧 还是不能相信codex