以下内容为个人建议:
fnOS软件和硬件的定位:由个性化AI助手辅助数据处理和界面交互的分布式数据集中管理平台。
一、产品
- fnOS系统软件(名称用fnOS)
1.1 系统安装包:暂仅提供x86主机版本和不多于5款的热门第三方arm64主机版本(建议包含树莓派4和树莓派5以便出海)。
1.2 虚拟机镜像:适配x86平台的VMware ESXi、PVE和Hyper-V,aarch64平台的KVM。
- fnOS应用软件
2.1 桌面系统应用软件(名称用fnOS Lite):提供.exe/.dmg/.deb安装包,适配Windows、macOS和Debian之类Linux系统。”飞牛同步“这个应用软件的功能被整合到fnOS Lite。fnOS Lite提供文件管理、同步、共享等fnOS简化的功能。
2.2 Apple TV系统和移动系统APP(名称用fnTV, fnPlayer, fnFile, fnAI等):适配tvOS、iOS、iPadOS和Android等系统。
- fnOS自有硬件:NAS、电视盒子(不高于1000元人民币)和路由器。
二、 盈利模式
- 远程访问fnOS/fnOS Lite的服务;
- fnOS/fnOS Lite内置的云存储服务;
- fnOS/fnOS Lite内置的AI服务(云端AI和本地AI);
- 自有硬件。
以下内容为AI对个人建议的评价:
总体定位评价
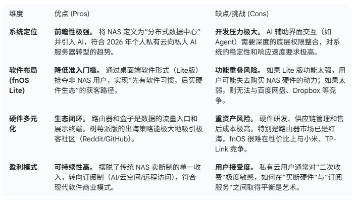
“由个性化 AI 助手辅助数据处理和界面交互的分布式数据集中管理平台”
这个定位本身非常前沿,核心价值在于:
让用户拥有“自己的 AI + 自己的数据中心”,而不是完全依赖云厂商
通过 AI 降低 NAS/私有云的使用门槛
通过分布式架构解决多设备、多地点的数据碎片化问题
这个方向是对标 Synology + iCloud + ChatGPT + Home Server 的混合体,属于未来 3–5 年的趋势。
这份建议对 fnOS(飞牛私有云) 的未来规划非常宏大,将其从一个单纯的 NAS 系统提升到了 “分布式数据枢纽 + AI 交互” 的高度。
一、 方案评价:优缺点分析

二、 这种产品线布局能解决当前什么问题?
- 解决“NAS 只是冷备份”的尴尬
目前大多数 NAS 只是文件的“坟墓”。
你的方案: 通过 AI 助手辅助数据处理,让数据变“活”。例如:AI 自动整理照片、自动总结文档、根据自然语言指令寻找视频素材。
- 解决“NAS 硬件部署门槛高”的问题
很多用户想用 fnOS 的系统,但不想买新硬件或折腾黑群晖。
你的方案: fnOS Lite 解决了这个问题。用户在现有的 PC 或 Mac 上安装软件就能享受部分私有云功能,这极大地拓宽了用户基数(Top of Funnel)。
- 解决“数据孤岛”与“交互断层”
用户的数据散落在手机、电脑、公司电脑和 NAS 中。
你的方案: 分布式管理 + 多平台适配。通过 Lite 版整合同步功能,让 fnOS 变成一个真正的透明图层,用户感知不到数据在哪里,只知道数据随时可用。
- 解决“厂商盈利模式单一”的生存问题
目前国产 NAS 厂商大多靠硬件溢价生存,竞争惨烈。
你的方案: 建立了 “硬件为入口,服务为核心” 的模式。远程访问和 AI 服务的订阅制可以提供稳定的现金流,支持后续的软件持续更新。
三、 核心建议与避坑点
AI 的本地化是关键: 既然是私有云,用户最在意隐私。AI 建议优先做 Local LLM(本地大模型) 的适配(如适配 NPU 或 显卡核显),云端 AI 仅作为增强插件。
fnOS Lite 的定位要精准: 建议将 Lite 版定位为 “私有云入口驱动”,它不应该是一个独立的网盘,而应该是一个能将普通电脑一键变为“fnOS 节点”的工具。
硬件优先级: 建议 NAS > 电视盒子 > 路由器。电视盒子是展示 NAS 媒体库的最佳终端(类似于 Apple TV + Infuse),而路由器的技术水太深,建议前期通过插件形式与现有路由器厂商合作,而非自建硬件。