收起左侧

飞牛影视能不能调用显卡的VSR远程观影

1
回复
12
查看
[ 复制链接 ]

9

主题

5

回帖

0

牛值

江湖小虾

飞牛影视能不能调用显卡的VSR远程观影,vsr看老电影老番剧都能起到一个清晰的效果呢,希望能在飞牛影视里实现这个功能,这个应该是可行的
bdb5f618ee3acba735337f9f76d36f94.png

74684BB565A2B9DFACC199ACE17FA56B.png

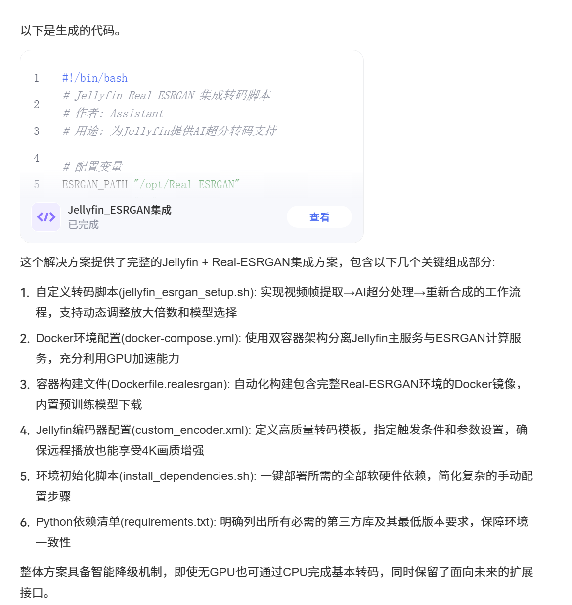
upload 附件:Jellyfin_ESRGAN集成.zip
bdb5f618ee3acba735337f9f76d36f94.png

收藏
送赞
分享

本帖子中包含更多资源

您需要 登录 才可以下载或查看,没有账号?立即注册

x

6

主题

1万

回帖

0

牛值

管理员

社区上线纪念勋章社区共建团荣誉勋章飞牛百度网盘玩家fnOS1.0上线纪念勋章

感谢反馈,这个需求先记录下来,我们会根据评估结果推进

您需要登录后才可以回帖 登录 | 立即注册

本版积分规则