收起左侧

网盘报错是什么原因?

3
回复
70
查看
[ 复制链接 ]

1

主题

2

回帖

0

牛值

江湖小虾

image.png

收藏
送赞
分享

本帖子中包含更多资源

您需要 登录 才可以下载或查看,没有账号?立即注册

x

74

主题

5749

回帖

1235

牛值

共建版主

社区上线纪念勋章社区共建团荣誉勋章飞牛百度网盘玩家fnOS1.0上线纪念勋章EVO2产品纪念灌水之星AMD适配纪念勋章

看提示应该是缺依赖,卸载重装试试。

卸载重装也是一样的  详情 回复
昨天 15:05

1

主题

2

回帖

0

牛值

江湖小虾

昨天 15:05 楼主 显示全部楼层
[quote][size=2][url=forum.php?mod=redirect&goto=findpost&pid=282151&ptid=61501][color=#999999]玉尺书生 发表于 2026-4-19 14:25[/color][/url][/size] 看提示应该是缺依赖,卸载重装试试。[/quote]

卸载重装也是一样的

1

主题

2

回帖

0

牛值

江湖小虾

昨天 16:10 楼主 显示全部楼层

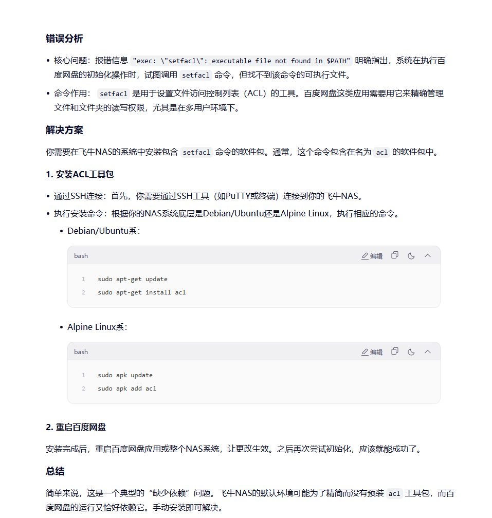
image.pngAI给解决了

本帖子中包含更多资源

您需要 登录 才可以下载或查看,没有账号?立即注册

x
您需要登录后才可以回帖 登录 | 立即注册

本版积分规则