===========基础信息===========
飞牛OS:V0.9.30
飞牛同步:V0.1.4
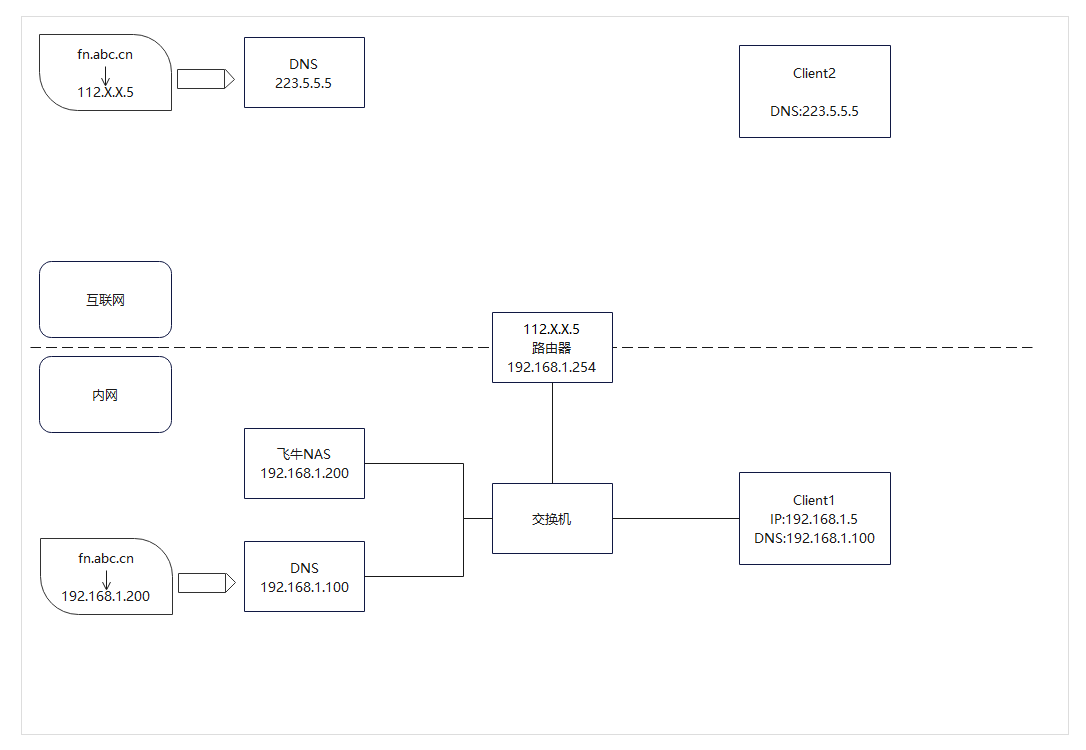
路由器已做好地址映射,内网DNS做好DNS解析,互联网 域名也做好DNS解析,Client1和Client2均可使用浏览器通过域名fn.abc.cn正常访问飞牛NAS的web界面。
拓扑信息:

===========问题现象===========
Client2在互联网侧通过域名可正常访问NAS的web界面,使用飞牛同步软件通过域名方式可以正常连接NAS及同步;
Client1 通过域名可正常访问NAS的web界面,使用飞牛同步软件通过域名方式无法正常连接NAS,使用飞牛同步软件通过内网IP的方式可以正常连接NAS及同步;
===========需求===========
Client1和Client2均可使用飞牛同步软件通过域名的方式可以连接NAS及同步。